首页
关于我们
企业概况
企业品牌
企业文化
联系我们
组织架构
新闻中心
公司新闻
信息公示
媒体聚焦
业务板块
地铁运营
地铁建设
地铁TOD
资源经营
产业经营
党群工作
学习进行时
党建园地
清廉驿站
工会之家
团聚青春
招商合作
招商信息
招采信息
集团招标采购平台
电子采购平台
人才招聘
厦门地铁新浪微博
厦门地铁微信公众号
厦门地铁AMTR微信公众号
厦门地铁官方抖音号
首页
关于我们
企业概况
企业品牌
企业文化
联系我们
组织架构
新闻中心
公司新闻
信息公示
媒体聚焦
业务板块
地铁运营
地铁建设
地铁TOD
资源经营
产业经营
党群工作
学习进行时
党建园地
清廉驿站
工会之家
团聚青春
招商合作
招商信息
招采信息
集团招标采购平台
电子采购平台
人才招聘
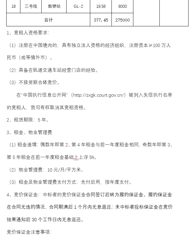
厦门轨道交通车站共18间商铺整体公开招租公告
发布时间:2022-10-12 00:00:00